HTU21D BMP180 BH1750FVI Temperature Humidity Pressure and Light Sensor Module
      
      
        $59.95
      
    
  
            SKU 56385541
          
        
      
    Save space in your weather monitoring project with this fully-featured HTU21D BMP180 BH1750FVI Temperature Humidity Pressure and Light Sensor Module from PMD Way.
Free delivery, worldwide.
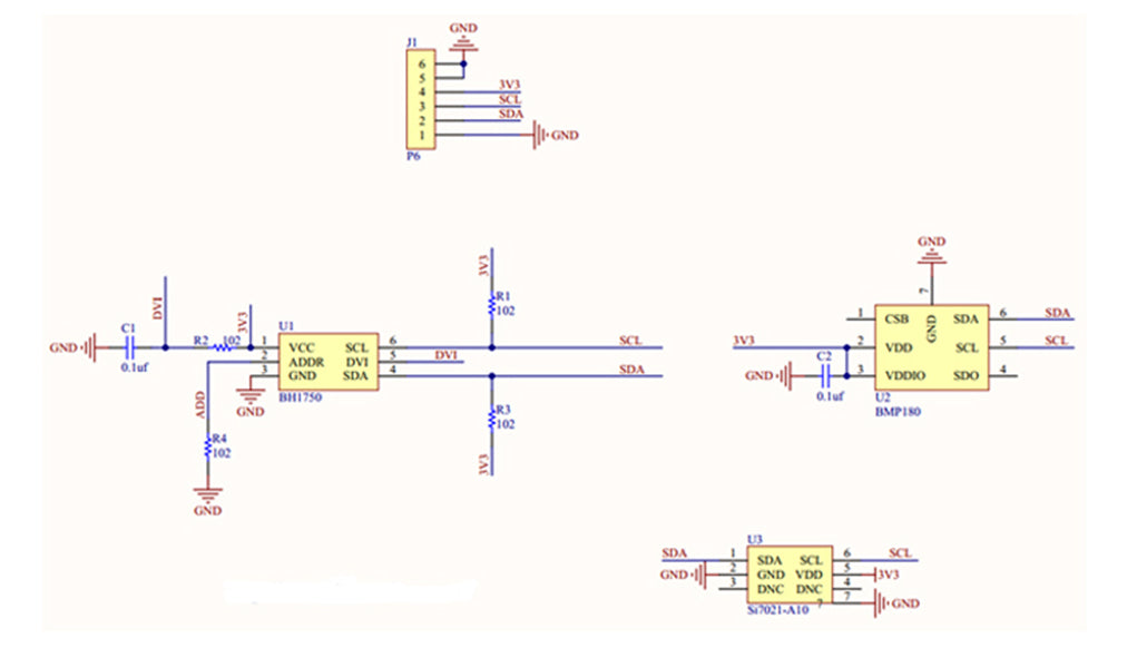
The name is a bit of a giveaway, as the board contains the following sensors all wired to the I2C bus:
- BMP180 barometric pressure sensor
- HTU21D humidity and temperature sensor
- BH1750FVI High Precision UV and Ambient Light Sensor
Connection to the board is via the included Dupont-style female to JST connector, which you can cut or modify to your own purposes. These may appear to be STEMMA-connector-compatible, however they are not.
Free delivery, worldwide.
Specifications:
BMP180
- Pressure sensing range: 300-1100 hPa (9000m to -500m above sea level)
- Up to 0.03hPa / 0.25m resolution
- -40 to +85°C operational range, +-2°C temperature accuracy
- This board/chip uses I2C 7-bit address 0x77.
- Bosch BMP180 product page
- Arduino library
HTU21D
- Download datasheet (pdf)
BH1750FVI
- BH1750FVI data sheet
- Arduino library
- python library for Raspberry Pi
Schematic:

 
        
       
  
          
         
  
          
         
  
          
         
  
          
        