LPS35HW Water Resistant Pressure Sensor
      
      
        $23.95
      
    
  
            SKU 40004258
          
        
      
    Now available from PMD Way is the LPS35HW on a convenient breakout board. Free delivery, worldwide.
The LPS35HW is an ultra-compact piezoresistive pressure sensor which functions as a digital output barometer.
The device comprises a sensing element and an IC interface which communicates through I2C or SPI from the sensing element to the application. The sensing element, which detects absolute pressure, consists of a suspended membrane manufactured using a dedicated process.
Inline header pins are included as shown, but not soldered to the board.
Free delivery, worldwide.
Features
- 260 to 1260 hPa absolute pressure range
- Current consumption down to 3 µA
- High overpressure capability: 20x full scale
- Embedded temperature compensation
- 24-bit pressure data output
- 16-bit temperature data output
- ODR from 1 Hz to 75 Hz
- SPI and I²C interfaces
- Embedded FIFO
- Interrupt functions: Data Ready, FIFO flags, pressure thresholds
- Supply voltage: 3.3V to 5V
Click here for Arduino library.
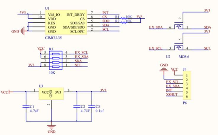
Schematic:

Dimensions:

 
        
       
  
          
         
  
          
         
  
          
         
  
          
         
  
          
         
  
          
        